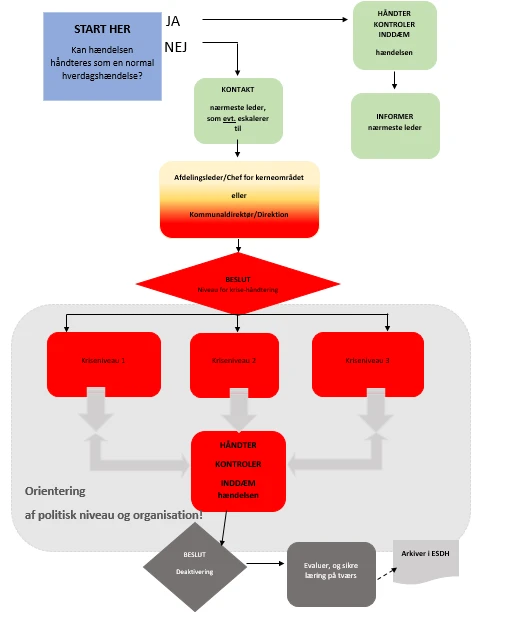
Kriseniveau 1 – Mindre hændelser afgrænset til en enkelt enhed/institution
- Kriseleder: Leder af pågældende enhed/institution
- Relevante medlemmer af enhedens/institutionens ledergruppe
- Kommunikationsansvarlig
- Eventuelt repræsentant fra Vestsjællands Brandvæsen (VSBV)
- Ad hoc medlemmer
Kriseniveau 2 – hændelser afgrænset til et enkelt eller to kerneområder
- Kriseleder: Chef for kerneområdet
- Relevante medlemmer af kerneområdets chef-/ledergruppe
- Kommunikationsansvarlig
- Eventuelt beredskabsdirektør eller en af denne udpeget repræsentant
- Ad hoc medlemmer
Kriseniveau 3 – hændelser der er udbredt til flere kerneområder
- Kriseleder: Kommunaldirektør
- Eventuelt borgmester
- Kommunikationsansvarlig
- Eventuelt beredskabsdirektør eller en af denne udpeget repræsentant
- Ad hoc medlemmer
For alle deltageres vedkommende skal der være udpeget en stedfortræder i forbindelse med større og længerevarende hændelsesforløb. Stedfortræderen skal som udgangspunkt være på samme organisatoriske niveau som den, der afløses for, eller være udstyret med samme mandat. Stedfortræder for kriselederen udpeges i forbindelse med aktivering af krisestaben.
Borgmesteren kan efter konkret vurdering og behov indgå i krisestaben i niveau 3-hændelser efter samråd med kriselederen.
Ad hoc-medlemmer kan eks. bestå af repræsentanter for andre myndigheder, herunder politi, embedslæge o.a. Ved større hændelser, der har karakter af større ulykke/katastrofe og omfatter flere kommuner, vil koordinering af beredskabsaktørernes rolle finde sted i politiets Lokale Beredskabsstab.
